CWB-Certified · Newmarket, Ontario

Your Complete Steel Fabrication Shop

CWB Certified fabrication of mild steel, aluminum, stainless steel, and cast iron weldments — from design to delivery. Plus a 24/7 online store.

0
Products Available
0hr
Avg Delivery Time
24/7
Online Ordering

Welding Services

CWB Certified structural, mild steel, stainless and aluminum fabrication

SteelForge — 3D Steel Design for Everyone

Design structural steel in 3D — no CAD experience required. Pick real steel profiles, build your assembly, and watch fabrication costs calculate automatically as you work. It runs in your browser. Nothing to install. Use in your browser.

Anyone Can Use It

No CAD training needed. Just pick a steel profile, set a length, and place it in 3D. If you can drag and drop, you can design steel structures.

Costs Calculate as You Build

Every beam, plate, hole, and weld updates your fabrication quote in real time. Material, cutting, drilling, welding — you see the price before you commit.

Shop-Ready Drawings Included

Export complete 11×17 drawing packages with orthographic views, bill of materials, and fabrication details — ready for the shop floor.

STEP & DXF Export

Download 3D STEP models for CAD integration and DXF plate cut files for CNC plasma or laser — all from the same design.

Try It Now — Free Create Account to Save & Export

No account needed to start designing. Jump in and build something.

SteelForge — 3D Steel Designer

How It Works

1
Design

Pick real steel profiles and build your assembly in 3D. No experience needed — no account required.

2
Quote

Fabrication costs calculate automatically — material, cutting, drilling, and welding priced as you build.

3
Order

Export shop drawings and submit your design directly to our fabrication shop. We build it.

Order Steel in Under 2 Minutes

See how easy it is to browse inventory, get instant pricing, and check out — all online

Customer Portal
Real time inventory levels
Instant Pricing
Same-day pickup
24/48 hr Delivery options

Quick CNC Plasma Cutting Quote

Upload your .dxf file and get a price in minutes

Drop your .dxf file here

or click to browse

Quick Turnaround

24-48 hour production time for most orders

Precision Cutting

+/- 0.060" tolerance on all plasma cuts

Quality Materials

MTRs Available for All Products sold

Why Choose Steady Steel?

What sets us apart from the rest

Instant Pricing

No more waiting for quotes. Get accurate pricing instantly with our transparent pricing engine.

Buy Now Feature

Purchase standard items immediately with one click. Just like shopping online should be.

Cut-to-Length Service

Custom cuts with remnant management. Only pay for what you need, when you need it.

Fast Delivery

24-48 hour delivery options. Track your order in real-time from shop to site.

Transparent Tracking

Know exactly where your order is at all times. Real-time status updates and delivery photos.

Customer Portal

Personalized dashboards, order history, saved quotes, and account-specific pricing.

Certified Quality You Can Trust

As a CWB-certified shop under CSA 47.1 and W47.2 (Division 2), we adhere to the highest standards in welding. Our certified team takes pride in producing top quality weldments, every time.

Personalized, Helpful Service

We prioritize your needs. From initial consultations to on-site support, our owner-operated approach means direct communication, high quality, quick turnarounds, and solutions tailored to your project's unique demands.

From Napkin Sketch to Engineered Reality

Transform your ideas into precision-engineered solutions with our licensed AutoCAD & SolidWorks experts. Stress-tested. PEO-stamped. Quality guaranteed. Your idea, professionally executed.

0

Years in Business

0

Projects Completed

0

Tons Shipped This Year

0

Customers Served This Year

Design & Engineering

With 3D scanning, modeling, and structural simulation, every project moves forward with confidence.

3D Modeling & Assembly

Every custom project starts in SolidWorks. Full assemblies modeled and verified before anything gets cut.

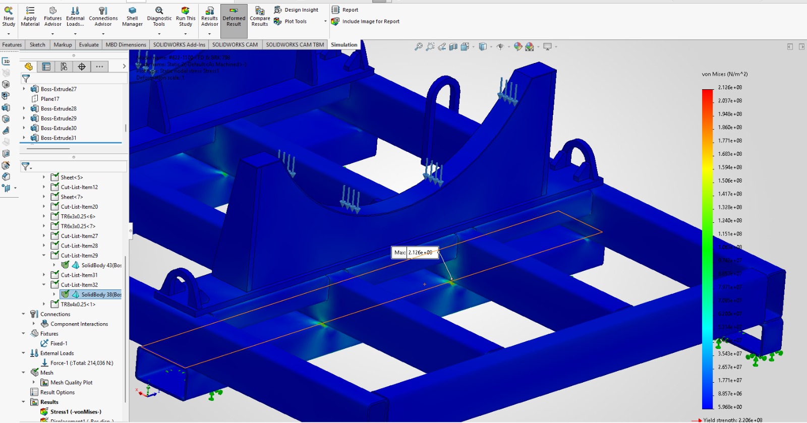
FEA Structural Analysis

Structural simulations confirm the design holds up under real-world loads before fabrication begins.

PEO-Stamped Drawings

Licensed P.Eng stamps available for structural and mechanical designs requiring permit submissions.

3D Scanning & Reverse Engineering

Revopoint Metro Y scanner — 0.02 mm accuracy. Scan to SolidWorks to shop drawings, typically within 8 hours.

SolidWorks assembly model of custom shipping frame

SolidWorks assembly model — custom shipping frame

FEA von Mises stress analysis of shipping frame under 214 kN load

Von Mises stress analysis — 214 kN load case

FEA detail view showing stress concentration at saddle connections

Detail — stress concentration at saddle connections

What Our Customers Say

Real feedback from real customers

Want to share your experience with Steady Steel?

Steady Welding School Enrolling Now

Get job-ready with our comprehensive 5-week welding certification program

5-Week Program

Intensive hands-on training

Evening Classes

2 nights per week schedule

CWB Certifications

Industry-recognized credentials

Register Your Interest

Foundations Course: Fall 2026

0 Days
0 Hours
0 Minutes
0 Seconds
CWB ACCREDITED

CWB Test Centre

Steady Steel is a CWB-accredited test facility. Book your welder qualification or renewal test — monthly sessions with in-house evaluation.

8 Welding Booths

Full-capacity test facility

All Processes

SMAW, GMAW, FCAW, GTAW

In-House Evaluation

Bend test on site

Next Test Day
April 27, 2026
30 spots available
S-Class
Single-side structural
From $165
T-Class
Full penetration
From $200
FW-Class
Fillet weld
From $75
Tack (WT)
Tack welder
From $50

Steel Fabrication Across York Region & the GTA

Pickup at our Newmarket shop or 24/48hr delivery across the region.

Also delivering to East Gwillimbury, Bradford, Georgina, Markham, Vaughan, and Richmond Hill.

Ready to Get Started?

Whether you need custom fabrication, welding services, or just material — we've got you covered.

Secure Checkout
Fast Delivery
Quality Guaranteed
24/7 Ordering